Руководство пользователя
HDL-MGSM.431

1. Общая информация
Описание
MGSM.431 это модуль автоматизации для мониторинга и контроля по GSM. Находясь на большом расстоянии, вы можете управлять инженерными системами (управление освещением, кондиционированием, шторами и т.д.), отправляя СМС, или получать сообщения со статусом определенных устройств таких как охранный модуль
Монтаж

Стандартная 35мм DIN реечная установка внутри распределительного щита (ЩР)
Функциональные возможности
- SMS управление (99*48 целей).
Отправка и получение SMS.
Просмотр статусов.
Мягкая перезагрузка.
Обратная связь через SMS.
Шлюз между HDL-BUS и Ethernet.
Описание устройства

a. SIM карта
b. Кнопка программирования
c. HDL-bus pro
2.Технические характеристики
| Электрические параметры : | |
|---|---|
| Напряжение шины | DC12~30В |
| Сила тока | 60мА/DC24В |
| SIM карта | 25мм х 16мм |
| Метод связи | 4 частоты GSM |
| Разьем подключения | Wago 252,0.75-.85мм |
| Рабочие температуры : | |
| Рабочая температура | 0℃~45℃ |
| Влажность | до 90% |
| Температура хранения | -20℃~+60℃ |
| Влажность хранения | до 93% |
| Информация о устройстве: | |
| Габариты | 72×88×66 (мм) |
| Установка | 35мм Din реечная установка |
| Материал корпуса | Полиамид 66 (PA66) |
| Степень защиты | IP20 |
| Одобрено : | |
| CE | |
| RoHS | |
3. Установка
Проводное соединение
Пожалуйста следуйте инструкции указанной ниже.
Пожалуйста следуйте инструкции указанной ниже.
Описание HDL BUS Pro

информация о подключении


информация о подключении

4. Настройка программного обеспечения
Основные настройки

Смена ID устройства
У каждого устройства HDL есть адрес подсети и ID устройства, при этом ID каждого устройства должен быть уникальным. Подсеть же устройств и шлюзов для конфигурирования должна совпадать.
- Запустите HDL-BUS Pro Setup tool.
Нажмите и удерживайте “кнопку программирования” в течении 3 секунд, пока не активируется красный светодиод на устройстве
В программе нажать вкладку Address management, и выбрать Modify address (when device button is pressed), должно появиться окно:

Нажмите Indicate initial address, у вас отобразится текущая подсеть/ID устройства.
Для модификации адреса, впишите новый адрес, и нажмите Modify initial address. Затем нажмите +Add, и устройство будет добавлено в список ON-line devices
У каждого устройства HDL есть адрес подсети и ID устройства, при этом ID каждого устройства должен быть уникальным. Подсеть же устройств и шлюзов для конфигурирования должна совпадать.
- Запустите HDL-BUS Pro Setup tool.
Нажмите и удерживайте “кнопку программирования” в течении 3 секунд, пока не активируется красный светодиод на устройстве
В программе нажать вкладку
Address management, и выбратьModify address (when device button is pressed), должно появиться окно:

Нажмите
Indicate initial address, у вас отобразится текущая подсеть/ID устройства.Для модификации адреса, впишите новый адрес, и нажмите
Modify initial address. Затем нажмите+Add, и устройство будет добавлено в списокON-line devices
Примечания
Дав имя устройству, вы сможете легко отличить его от других устройств.
Параметры сети
Перед началом использования и конфигурирования этого модуля, вам необходимо сменить IP адрес этого модуля и установить ваш компьютер или роутер в один сегмент сети с вашим 1IP интерфейсом (если они не в одном).
IP адрес по умолчанию: 192.168.10.250
- Важно: устройство должно быть перезагружено после смены IP адреса.

Также, вы должны изменить IP MAC адрес вашего устройства. Важно, что IP MAC должен быть уникален для каждого устройства.
Стандартный IP MAC HDL 85.85.85
Настройка даты для таймеров
Перед использованием модуля и началом его конфигурирования, вам необходимо установить текущую дату и время. Настройки даты и времени находятся на странице Basic information GSM модуля. Можно установить дату и время вашего ПК, нажатием кнопки PC time.

Номер "Сервис центра"
У каждого провайдера сотовой связи есть свой уникальный номер сервисного центра. Его необходимо ввести для того, чтобы устройство получило доступ к GSM сервисам и смогло получать и отправлять сообщения.

* Важно: обратите внимание на код страны.
Получение SMS
Получение SMS
Этот SMS модуль может получать сообщения для управления целями. Вы можете установить содержание SMS и установить цели для каждой из них. Вы можете управлять этой целью путем отправки сообщения с особым содержанием таким как, AC, открыть/закрыть шторы и другие.

Вы можете установить около 99 групп для управления целями по SMS и у каждой
группы может быть около 48 целей.
Подтверждение телефонного номера
Если опция verify phone number включена, только авторизованные и подтвержденные телефонные номера могут управлять GSM модулем по SMS. Заполните телефонные номера в таблице авторизации и сохраните.

Также GSM модуль может посылать ответные сообщения при получении сообщения. Для этого необходимо включить опцию send reply.
Отправка SMS
GSM модуль может отправлять информационные сообщения или аварийный сигнал о состоянии определенного модуля (реле, AC, шторы, модуль безопасности).
Подсказка: - Вы можете установить около 20 входных групп в каждой по 10 коротких сообщений.

Тест
Сигнал SIM карты
SMS модуль может показывать силу сигнала установленой в модуль SIM карты. Вы видите, есть ли сигнал или нет. Вы можете также протестировать SIM-карту и проверить, хорошо работает ли она или нет, отправляя короткое сообщение на определенный телефонный номер

История
У модуля SMS есть журнал истории (регистрации сообщения), который может вывести на последние полученные сообщения, их содержание и время.

Статус обновляется каждые 10 секунд если выбрана опция update status every 10s.
Другие настройки

1. Enable data transfer: network—HDL-bus
Если эта опция выбрана, этот модуль может действовать в качестве коммуникационного шлюза между устройствами HDL.
2. The data that received
Когда модуль SMS получит данные для отправки, они будет добавлен в конце сообщения
3. The time that received
Это выведет на экран время получения сообщения, модулем SMS.
4. Main remark
Вы можете добавить комментарий, например: название проекта
5. Решение проблем
Проблемы с потерей сигнала
У нового модуля GSM, HDL-MGSM.431 иногда происходит проблема потери сигнала и модуль может работать некорректно. Тут решение для проблемы потери сигнала.
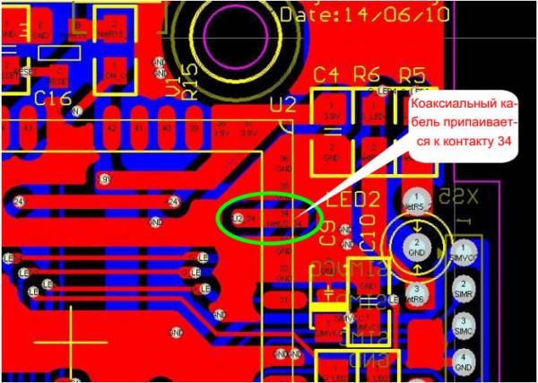
Описание антенного кабеля

Шаги решения:
1. Используйте нож, чтобы соскоблить зеленую краску АНТ на печатной плате ( разрезать старую линию ANT)

2. Припаять коаксиальный кабель к контакту 34 , экранированный кабель к контакту 35/36.

Электрическая схема:

Статья помогла?
Отлично!
Спасибо за ваш отзыв
Извините, что не удалось помочь!
Спасибо за ваш отзыв
Комментарий отправлен
Мы ценим вашу помощь и постараемся исправить статью